Info Spesial Bahan Daur Ulang
Januari 20, 2021
Macam macam bahan daur ulang, Contoh daur ulang sederhana, Daur ulang barang bekas dan cara pembuatannya, Tempat Sampah dari bahan daur ulang, Kerajinan tangan daur ulang, Contoh sampah yang dapat didaur ulang dan manfaatnya, Kreasi daur ulang barang bekas, Contoh kerajinan daur ulang,
Info Spesial Bahan Daur Ulang - Kerajinan Keramik yang satu ini sangat terkenal atas keunikannya. Warna, motif, serta teksturnya dijamin akan memikat setiap pandangan. Bahkan, Anda bisa menentukan sendiri Bahan Daur Ulang yang diminati yang tentunya akan menjadikan kediaman terasa lebih hidup dan tidak monoton. Tak perlu di keseluruhan ruangan, kerajinan keramik yang satu ini bisa Anda pasang di komponen tertentu sebagai pusat perhatian. Anda bisa mengaplikasikan Bahan Daur Ulang yang dapat memeriahkan suasana. Kombinasi kerajinan keramik akan tampak sentuhan segar di ruangan, termasuk menciptakan mood positif pada siapapun yang berada di ruangan tersebut.
Penampilan yang baik, mungkin tak sedikit dana yang harus anda keluarkan. Asal anda bisa membuat ide-ide tentang kerajinan keramik yang cemerlang, tentunya akan irit anggaran. Apakah anda tertarik dengan Bahan Daur Ulang?, dengan pembahasan tentang kerajinan keramik dibawah ini, semoga bisa menjadi pilihan inspirasi anda.Ulasan kali ini dengan judul artikel Info Spesial Bahan Daur Ulang berikut ini.

Cara Membuat Kertas Daur Ulang Alamendah s Blog . Sumber Gambar : alamendah.org

Seni Patung Tanaman dan Hewan Peliharaan Indah dari Botol . Sumber Gambar : www.wowkeren.com
Mainan Anak Bentuk Kapal dari Kardus Bekas Zona Kreatif . Sumber Gambar : www.zonakreatif.com
ARSI SURYA Mendaur Ulang koran dan Plastik bekas menjadi . Sumber Gambar : jnfus.blogspot.com

25 Kerajinan Tangan Dari Kardus yang Keren Abis Part 1 . Sumber Gambar : www.bintang.com
Kurangi Limbah Pakaian Peneliti dari Aalto University . Sumber Gambar : www.suratkabar.id

Dengan Sentuhan Kreativitas Pemuda Ini Menyulap Limbah . Sumber Gambar : loetjufoundation.blogspot.com

Memilih Lem untuk Kerajinan dari Botol Plastik yang Tepat . Sumber Gambar : www.lemkertas.com

Macam Macam Sampah Organik dan Anorganik RumusKu . Sumber Gambar : rumusku98.blogspot.com
Cara Membuat Gantungan Kunci Unik dari Tutup Botol Bekas . Sumber Gambar : www.zonakreatif.com
Tutorial Lengkap Cara Membuat Lampu Hias dari Batok Kelapa . Sumber Gambar : www.zonakreatif.com

Beginilah Cara Jepang Mengolah Limbah B3 Kompasiana com . Sumber Gambar : www.kompasiana.com
Jenis Jenis Plastik Kelebihan Kekurangan Kegunaan . Sumber Gambar : tokokebab.com

Bekas menarik dan istimewa ini hasil dari kreativiti bahan . Sumber Gambar : www.pinterest.com

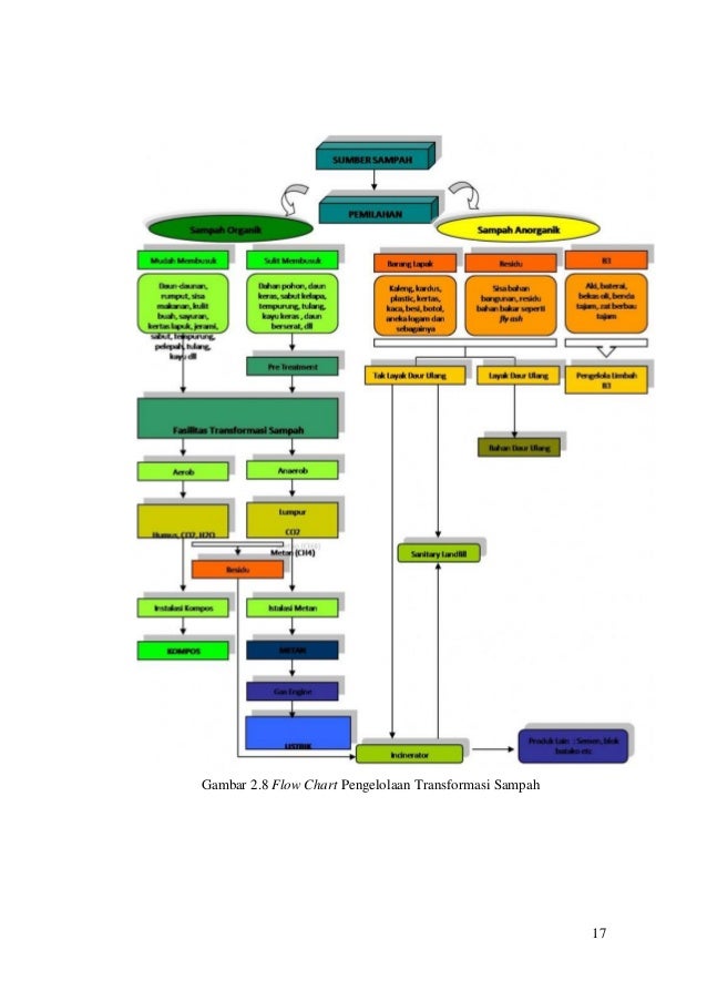
Pengolahan sampah . Sumber Gambar : www.slideshare.net

Jual Ordner Bindex Folio 717 75mm di lapak Rey reynaldotan . Sumber Gambar : www.bukalapak.com

18 Hiasan Dinding Kamar Unik Menarik Simple beserta . Sumber Gambar : moondoggiesmusic.com

Tempat pembuangan akhir sampah . Sumber Gambar : www.slideshare.net

Kalau Anda ingin sukses atau ingin mempunyai aneka macam . Sumber Gambar : kursusahlikaca.wordpress.com

Kalau Anda ingin sukses atau ingin mempunyai aneka macam . Sumber Gambar : keterampilanmahasiswa.wordpress.com